公開日 2023年10月13日
更新日 2025年08月26日
埼玉県思いやり駐車場(パーキング・パーミット制度)とは、障がいのある方や要介護状態の高齢の方、妊産婦の方など歩行が困難な方に「利用証」を交付し、公共施設や商業施設などに設置されている駐車区画(「車椅子使用者用駐車区画」及び「優先駐車区画」)の適正利用を推進する制度です。
開始時期:令和5年11月1日(水)から
詳しくは、「埼玉県思いやり駐車場制度(パーキング・パーミット制度)」(埼玉県ホームページ)をご確認ください。
利用証について
利用証の交付対象者
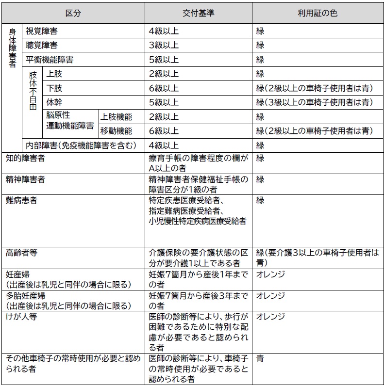
障害者手帳、難病関係受給者証、介護保険被保険者証、母子健康手帳などをお持ちの方のうち、交付基準を満たす方。
【交付基準】

交付申請の方法
電子申請
埼玉県電子申請システムから申請を受け付けます。利用証は、後日、県から郵送されます。
URL https://apply.e-tumo.jp/pref-saitama-u/offer/offerList_detail?tempSeq=58008
市役所での申請
羽生市の交付窓口は、下記のとおりです。申請に必要な書類等ご持参ください。
| 対象者 | 申請窓口 |
| 障がい者・けが人 | 社会福祉課 障がい福祉係 |
| 介護が必要な高齢者 | 高齢介護課 介護保険係 |
| 難病患者 |
健康づくり推進課 健康づくり推進係 |
| 妊産婦 | こども家庭課 母子保健係 |

利用証の利用
利用証は、優先駐車区画の利用を保証するものではありません。利用証を持っていても駐車できない場合もあります。また、道路交通法による駐車禁止区域に駐車できるようになるものではありませんので、ご注意ください。
利用証の種類
対象となる方に交付される利用証には次の3種類があります。

利用証の返却
交付基準を満たさなくなった場合や利用証を使用する必要がなくなった場合は、県福祉政策課または市窓口に利用証を返却する必要があります。有効期限のある利用証(オレンジ)は、裁断処理のうえ、ご自身で破棄いただくことも可能です。
駐車区画(協力区画)
制度の対象となる駐車区画(協力区画)には「車椅子使用者用駐車区画」と「優先駐車区画」があります。
車椅子使用者用の利用証(青)をお持ちの方は、「車椅子使用者用駐車区画」を優先利用できます。
その他障がい者、高齢者用利用証(緑)及び妊産婦、けが人など(オレンジ)をお持ちの方は、「優先駐車区画」を優先利用できます。ただし、「優先駐車区画」がない駐車場では、「車椅子使用者用駐車区画」を利用することもできます。(※区画に余裕がある場合に限ります。)

PDFの閲覧にはAdobe社の無償のソフトウェア「Adobe Acrobat Reader」が必要です。下記のAdobe Acrobat Readerダウンロードページから入手してください。
Adobe Acrobat Readerダウンロード